office@biosoft-m.ru 8 (495) 729-43-14

Разработки компании БИОСОФТ-М

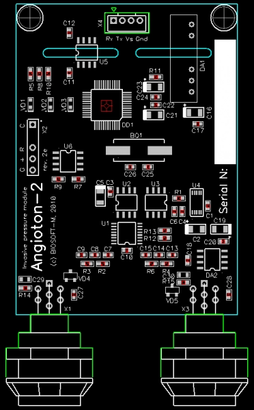
Многоканальный измеритель давления к...
Ангиотон - предназначен для измерения давления (артериа...
Смотреть подробнее
Портативное перфузионное устройство...
Портативное устройство для непрерывной п...
Смотреть подробнее
Дистанционный монитор пациента
В мониторе реализована технология дистанционной онлайн перед...
Смотреть подробнее
Лабораторный стенд для исследования...
Исследования имплантируемого насоса
Смотреть подробнее
Ангиотон 2OEL
2-канальный OEM модуль Ангиотон 2OEL (см. также все OEM...
Смотреть подробнее
Носимый аппарат вспомогательного кро...
- искусственный левый желудочек сердца: версия 1.0 'А...
Смотреть подробнее

Сотрудничество по разработке оборудования

Приведенная схема отражает лишь
один из возможных вариантов сотрудничества и может быть скорректирована
по взаимной договоренности!
01
Ознакомление с требованиями на разработку программного продукта
05
Разработка прототипа программы
02
Разбивка проекта на отдельные этапы работ
06
Поэтапное выполнение проекта согласно условиям договора.
03
Согласование стоимости работ и схем финансирования
07
Передача программного продукта Заказчику в опытную эксплуатацию.
04
Заключение договора на проведение работ
08
Гарантийное сопровождение программы в обговоренные сроки.

Новости

06 декабря 2024
С 03 по 05 декабря 2024 г. комиссией «ФГБУ «ВНИИИМТ» Росздравнадзора проведён инспекционный контроль производства медицинских изделий в ООО БИОСОФТ-М

С 03 по 05 декабря 2024 г. комиссией «ФГБУ «ВНИИИМТ» Росздравнадзора проведён инспекционный контроль производства медицинских изделий в ООО "БИОСОФТ-М"

Читать далее
25 ноября 2024
25 ноября в центре им. Бакувлева был торжественно открыт ХХХ Всероссийский съезд сердечно-сосудистых хирургов, на котором представлены разработки

25 ноября в центре им. Бакувлева был торжественно открыт ХХХ Всероссийский съезд сердечно-сосудистых хирургов, на котором представлены разработки

Читать далее
19 ноября 2024
19 ноября 2924 г. нашей компании исполнилось 20 лет с момента её образования

19 ноября 2924 г. нашей компании исполнилось 20 лет с момента её образования

Читать далее
04 октября 2024
XII Всероссийский съезд трансплантологов, посвящённый 55 - летию НМИЦ ТИО им. В.И. Шумакова

В Москве состоялся  XII Всероссийский съезд трансплантологов, широко и всесторонне осветивший вопросы современной трансплантологии и донорства.

Читать далее
30 сентября 2024
Демонстрация перфузионного аппарата Ex-Stream на III съезде РОСЭКТ и РосЭКМО

Компании БИОСОФТ-М и ТрансБиоТек представили отечественный аппарат ЭКМО "Ex-Stream" на III съезде РОСЭКТ и РосЭКМО в С-Петербурге.

Читать далее
10 июля 2024
Имплантация искусственного левого желудочка сердца пациенту с застойной сердечной недостаточностью

В центре трансплантологии имени В.И. Шумакова  пациенту  имплантировали  искусственный левый желудочек сердца СТРИМ КАРД

Читать далее
17 июня 2024
На 1 канале ТВ показан фильм о пациентах института Склифосовского с имплантированным аппаратом «СТРИМ КАРДИО»

На 1 канале ТВ показан фильм об истории института  Склифосовского, его сотрудниках и пациентах, использующих для лечения патологий сердца "СТРИМ КАРДИО"

Читать далее
15 мая 2024
Создан стенд для тестирования программного обеспечения ЭКМО «Ex-STREAM»

Создан стенд для тестирования программного обеспечения ЭКМО "Ex-Stream" на базе эмулятора отказов подсистем и узлов аппарата

Читать далее
12 мая 2024
VI Всероссийский Конгресс с международным участием «Актуальные вопросы медицины критических состояний»

Наша компания приняла участие в работе VI Всероссийского Конгресса с международным участием "Актуальные вопросы медицины критических состояний"

Читать далее
26 апреля 2024
IV Международная научно-практическая конференция «EUROPEAN CONGRESS OF SCIENTIFIC ACHIEVEMENTS», 22-24 апреля 2024 года, Барселона, Испания.

Отечественный аппарат ЭКМО "Ex-Stream" с успехом был продемонстрирован на IV Международной конференции в Испании

Читать далее
Читать все новости