office@biosoft-m.ru 8 (495) 729-43-14

OEM-модуль Ангиотон с разъемами LEMO

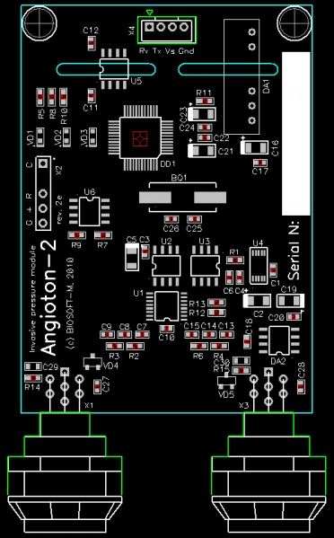
2-канальный OEM-модуль Ангиотон (rev. 2e) со специальными разъемами LEMO типа PKB.M0.7GLV, предназначенный для установки в моноблок Ангиодин-ПМД фирмы БИОСС.

Смотреть подробнее

Обзор

2-канальный OEM-модуль Ангиотон (rev. 2e) со специальными разъемами LEMO типа PKB.M0.7GLV, предназначенный для установки в моноблок Ангиодин-ПМД фирмы БИОСС.

Отличительные особенности
  • добавлен кварцевый резонатор для более точной частоты дискретизации сигнала с целью устранения накапливающейся рассинхронизации с реальным временем при длительной регистрации;
  • добавлена защита входных измерительный каскадов от статического напряжения;
  • добавлена развязка на каждый измерительный канал между "землей" и экраном провода-удлинителя датчика для снижения влияние электромагнитных помех;
  • добавлены развязывающие конденсаторы в цепи питания на каждый измерительный канал для ослабления возможных электромагнитных наводок.