office@biosoft-m.ru 8 (495) 729-43-14

Первый релиз носимого блока управления имплантируемым насосом крови

Авторы: Филатов И.А.


Введение


Разработка комплекта печатных плат для первого релизного варианта носимого блока управления имплантируемым осевым насосом, подбор и заказ комплектующих, опытное производство.


Цель разработки

Изготовление релизного комплекта печатных плат на основе протестированной структурной схемы БУИОН (см. Двухэтажная предрелизная макетная плата БУОИН ) для размещения и установки их в разработанный Заказчиком корпус.


Основные задачи

  • многократно-итерационно согласовать с Заказчиком и Разработком корпуса все элементы релизной конструкции (разъемы, индикаторы, кнопки, микросхемы и т.д.), а также их взаимное расположение и крепление к корпусу;
  • организовать разработчиков, разъяснив каждому суть его подзадач;
  • итерационно согласовать и устранить все замечания по разводке печатных плат;
  • принять от разработков комплект плат, внести исправления оформительского характера: поясняющие надписи, логотипы, атрибутику и т.д.;
  • подготовить и сдать комплект плат в производство;
  • подобрать необходимые электронные компоненты из наличия, отсутствующие позиции заказать у поставщиков.

Ожидаемые результаты

  • изготовленные наборы печатных плат;
  • полный набор компонентов для монтажа, заказанных или подобранных из наличия.


Начальные пожелания Заказчика

  • заменить батарею CR123A (т.к. она не "лезет" в корпус Заказчика) на таблеточную батарейку (как в компьютере типа CR2032) CR2430 или CR2450;
  • изготовить ЖК-индикатор на заказ и запаять его на верхнюю интерфейсную плату к контактной гребенке с шагом 2.54 по краю платы
  • для экономии портов микроконтроллера и ширины шлейфа ЖК-индикатор мультиплицировать на 3 сегмента (т.е. с 24 ножек нужно ужать до (24/3)+3 = 11);
  • аварийный светодиод (красный) расположить непосредственно на верхней плате (а не на лицевой панели) и светить в глаз пациенту через световод корпуса;
  • светодиод подсветки ЖК-индикатора также, как и аварийный светодиод, расположить на верхней плате, в ЖК-индикатор будет подсвечиться через рассеиватель;
  • установить разъем под шлейф ИОН: 1-рядный, шаг 2.5 мм, 6 контактов под обжим/пайку - JST 6P-SDN;
  • установаить коннектор под пьезоизлучатели: 1-рядный, 2-контактный, шаг 2.54 мм, подпружиненные контакты - MILL-MAX 811-22-002-30-004101;установить межплатный соединитель плат: 2-рядный, шаг 2 мм;
  • установить разъемы под программаторы Hirose Electric DF12(5.0)-20DP-0.5V(86).

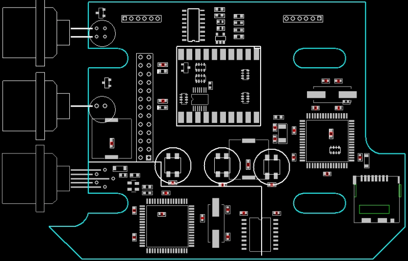
Что получилось

Общий вид нижней платы управления носимого блока управления имплантируемым осевым насосом


Общий вид верхней интерфейсной платы первого релиза носимого блока управления имплантируемым осевым насосом


  • вместо ЖК-индикатора установлены 2 ярких семи-сегментных светодиодных индикатора;
  • установлен единый разъемы для всех программаторов (Hirose Electric DF12(5.0)-20DP-0.5V(86));
  • на интерфейсной плате установлены яркие зеленые светодиоды, отражающих текущие единицы измерения (Вт или об/мин)
  • в качестве резервирующего источника питания установлен литий-ионный аккумулятор Sanyo ML2430;
  • для основных аккумуляторных батарей, сетевого адаптера и USB-соединения установлены немецкие высококачественные разъемы ODU;
  • для подключения имплантируемого осевого насоса предусмотрен обжим проводов (отсутствие паянных соединений) в специальных разъем JST 6P-SDN с последующей запайкой последнего в нижнюю плату управления;
  • в качестве межплатного соединения установлен неразъемый соединитель типа PLHD с шагом 2.54 мм и максимальным током в 1.5А;
  • установлены тактовые кнопки с большой поверхностью контакта (Switronic Industrial 1243SHIM);
  • в качестве аварийных сигнализаторов установлены 2 пьезоизлучателя (Murata PKLCS1212E4001);
  • вся вспомогательная индикация о заряде основных аккумуляторов и активном источнике питания вынесена на отдельную плату.

Заключение

Полученные результаты стали необходимой предпосылкой создания медицинского изделия "Комплекс универсальный для механической поддержки насосной функции левого и правого желудочков сердца"СТРИМ КАРДИО".

Серийное производство, техническое сопровождение и модернизация выполняется отечественными компаниями ООО "БИОСОФТ-М" и ООО "ДОНА-М".


Продукты