Авторы: Адаскин А.В. / Быков И.В. / Филатов И.А.
Рассматриваются вопросы выбора общей структурной схемы носимого блока управления имплантируемым осевым насосом, организации информационных потоков и электрических взаимосвязей, а также анализа риска отказов основных узлов.
Носимый блок управления имплантируемым осевым насосом: структурная схема, информационные и электрические взаимосвязи, анализ риска отказов
Общая структурная схема
Вариант с USB интерфейсом

Общая структурная носимого блока управления имплантируемым осевым насосом, вариант с интерфейсом USB
Вариант с интерфейсом RS-232

Структурная схема НБУ ИОН, интерфейс COM.png
Информационные потоки и электрические взаимосвязи
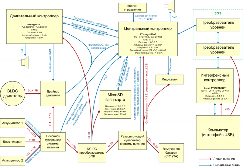
Общая схема

Информационные потоки и электрические взаимосвязи носимого блока управления имплантируемым осевым насосом
Центральный контроллер

Информационные и электрические взаимосвязи центрального контроллера носимого блока управления имплантируемым осевым насосом
Двигательный контроллер

Информационные и электрические взаимосвязи двигательного контроллера носимого блока управления имплантируемым осевым насосом
Интерфейсный контроллер

Информационные и электрические взаимосвязи интерфейсного контроллера носимого блока управления имплантируемым осевым насосом
Основной супервизор

Информационные и электрические взаимосвязи основного супервизора носимого блока управления имплантируемым осевым насосом
Резервирующий супервизор

Информационные и электрические взаимосвязи резервирующего супервизора носимого блока управления имплантируемым осевым насосом
Анализ риска отказов
Отказ насоса или драйвера

Анализ риска отказа насоса или его драйвера в носимом блоке управления имплантируемым осевым насосом
Отказ центрального контроллера или резервирующей системы питания

Анализ риска отказа центрального контроллера или резервирующей системы питания носимого блока управления имплантируемым осевым насосом
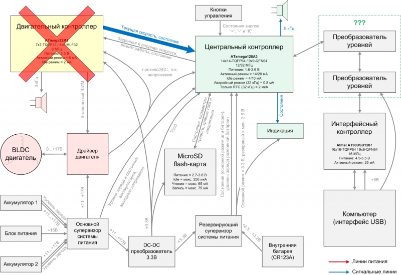
Отказ двигательного контроллера

Анализ риска отказа двигательного контроллера носимого блока управления имплантируемым осевым насосом
Отказ основного супервизора или системы питания логической части

Анализ риска отказа основного супервизора или системы питания логической части носимого блока управления имплантируемым осевым насосом
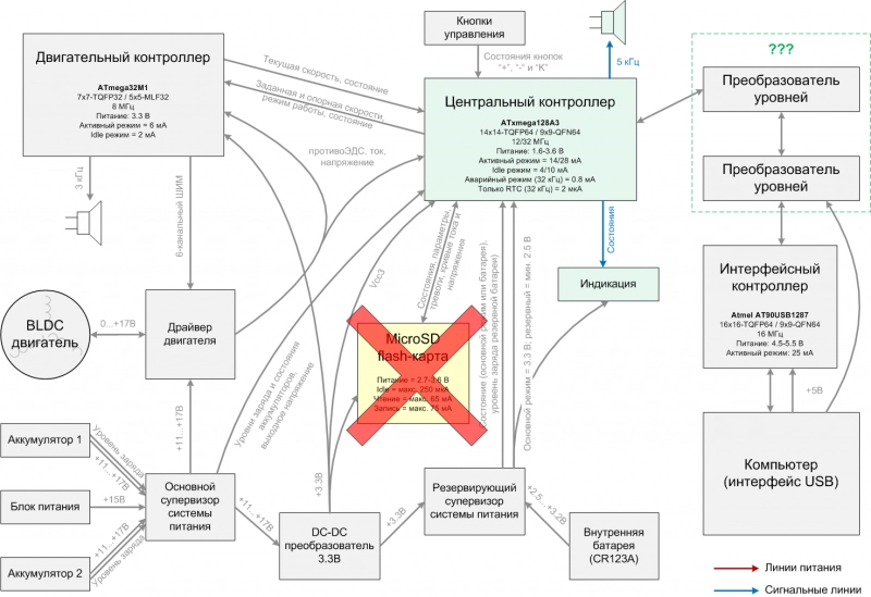
Отказ флеш-карты

Анализ риска отказа флеш-карты носимого блока управления имплантируемым осевым насосом
Недиагностируемые отказы

Анализ риска недиагностируемых и определяемых только пользователем отказов в носимом блоке управления имплантируемым осевым насосом
АКТУАЛЬНАЯ ИНФОРМАЦИЯ
Производство медицинского изделия АВК-Н и его компонента НБУ ИОН прекращено в 2016 г.
В настоящее время в России вместо АВК-Н производится более совершенное оборудование - "Комплекс универсальный для механической поддержки насосной функции левого и правого желудочков сердца "СТРИМ КАРДИО".
